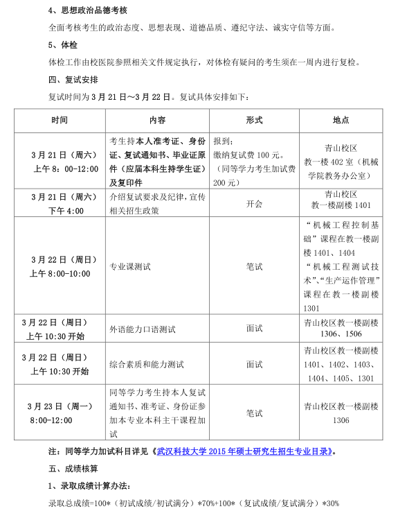
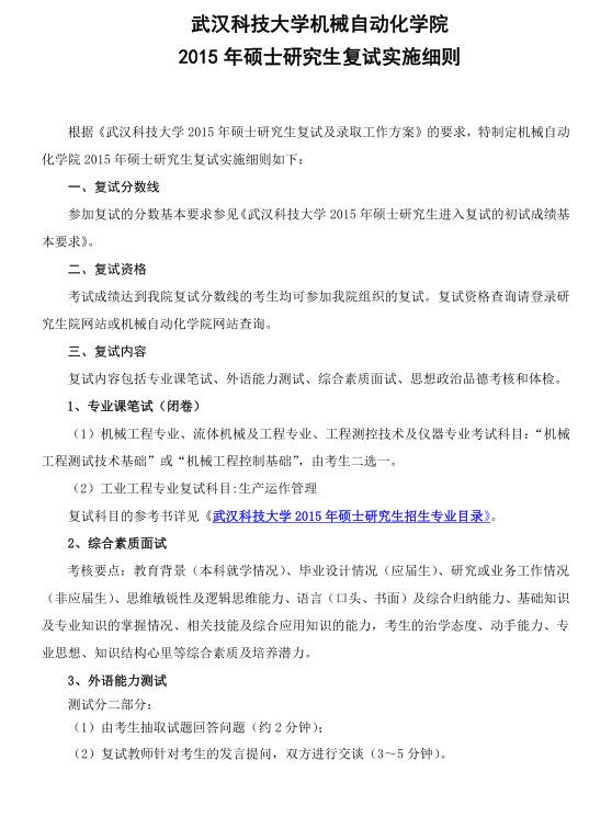
武汉科技大学机械自动化学院2015年硕士研究生复试实施细则
2015-03-19来源:武汉科技大学研究生院

网校上线了!

>>>点击进入<<<

网校开发及拥有的课件范围涉及公务员、财会类、外语类、外贸类、学历类、

职业资格类、计算机类、建筑工程类、等9大类考试的在线网络培训辅导。

名单

名单

名单

更多学历考试信息请查看学历考试网

推荐信息
Baidu
map