首页
学历
公务员
事业单位
全部分类
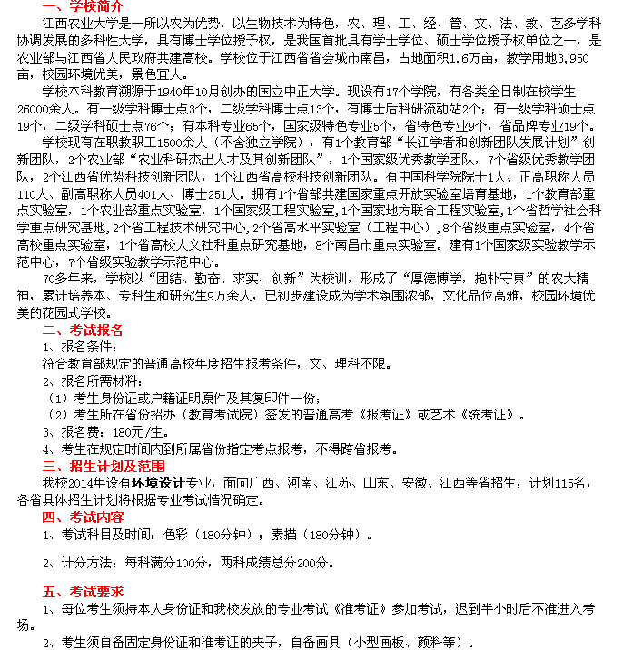
江西农业大学2014年美术专业招生简章
2014-01-06来源:江西农业大学网
更多信息请查看
美术高考培训网
推荐信息
乐山师范学院2013年美术学院人物形象设计专科专业介绍
华中师范大学2013年音乐专业招生录取信息统计
西安建筑科技大学2013年艺术类专业招生简章
东营市2014年度全国监理工程师执业资格考试考务工作有关问题通知
郑州华北水利水电大学2014年艺术类专业招生简章
郑州2014年华北水利水电大学省外艺术类校考考试日程表
西北农林科技大学2013年艺术类专业招生简章
2014年辽宁工业大学撤销江苏第二师范学院校考考点的公告
辽宁工业大学2014年江苏省美术校考工作说明
重庆三峡学院2013年美术招生简章
2013年陕西师范大学美术学院简介
新疆确定2014年普通高校招生美术类统考控制分数线
2013年陕西师范大学环境设计(本科类)专业介绍
2013年陕西师范大学视觉传达设计(本科类)专业介绍
2013年陕西师范大学绘画(本科类)专业介绍
2013年陕西师范大学美术学(本科类)专业介绍
西北工业大学2013年艺术类招生简章
2014年江南大学美术设计类专业考试长沙考点的通知
西北大学2013年美术类专业招生简章
四川师范大学美术学院2013年招生专业简介(环境设计专业)
map