首页
学历
公务员
事业单位
全部分类
2023年红河州开远市乐白道卫生院招聘公告
2023-10-17来源:开远市乐白道卫生院公众号
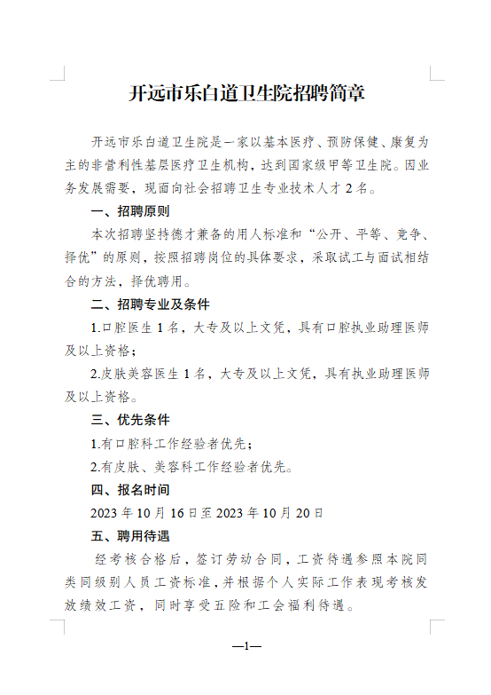
开远市乐白道卫生院招聘公告
来源:https://mp.weixin.qq.com/s/Ptpei0FDu0G-R5BolQXb3Q
2025公考·省考培训课程试听预约报名
报班类型
请选择报班类型
网课班299
全年巅峰班16800
全年通关班16800
联报班12800
省考笔试全程班7800
省考笔试+面试班9800
省考笔试+事业单位笔试9800
省考基础班4980
姓名
手机号
验证码
推荐信息
2025年红河州和信公证处招聘公告
2025年红河县人民医院第一次自主招聘人员公告
2025年红河州红河县三村乡招聘政府专职驾驶员公告
2025年红河州个旧市人民医院非全日制用工招聘信息
2024年云南红河技师学院急需紧缺招聘拟聘用人员公示
2025年红河州妇幼保健院(红河州妇女儿童医院)第二批编外合同制工作人员招聘公告
2025年中央民族大学附中教育集团招聘外派京外分校骨干教师启事
2024年红河州个旧市事业单位招聘拟聘用人员名单(三)
2025年红河州金平县金河镇人民政府招聘边境联防员、戒毒专干公告
2025年红河州个旧市人民医院中医科、心电诊断科需招聘简章
红河州2024届医学专业高校毕业生招聘大学生乡村医生拟聘名单
2025年红河州金平县人民法院招聘制书记员、司法警务辅助人员公告
2025年红河州蒙自市观澜街道青云社区招聘公益性岗位人员公告
2025年红河州红河县公安局招聘警务辅助人员公告
2024年下半年红河州蒙自市事业单位招聘体检递补人员名单
2025年昆明华航技工学校蒙自校区招聘简章
2025年民建红河州委招聘公益性岗位人员公告
2025年红河州金平县营盘乡卫生院医务人才招聘启事
2024年红河州开远市事业单位第二轮急需紧缺人才招聘拟聘用人员名单
2025年红河州弥勒市朋普中心卫生院招聘通知
map