首页
学历
公务员
事业单位
全部分类
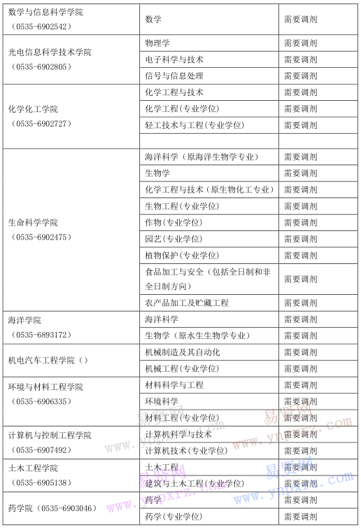
2017年烟台大学需要调剂专业
2017-03-17来源:烟台大学
2026上岸·考公考编培训报班
报班类型
请选择报班类型
公务员
事业编
央国企
银行招聘
其他
姓名
手机号
验证码
推荐信息
2017年中国石油大学(华东)接收少量少数民族骨干人才计划硕士生调剂通知
中国海洋大学2017年继续接收调剂考生通知
中国海洋大学2017年接收调剂专业列表
青岛农业大学机电工程学院2017年研究生招生可继续接收调剂专业及联系方式公示
青岛农业大学2017年调剂信息
2017年青岛理工大学拟接收调剂专业及联系方式(最新)
2017年山东大学(威海)部分非全日制专业继续招收调剂考生公告
2017年山东大学威海校区非全日制拟接收调剂专业
2017年潍坊市公共管理(MPA)潍坊班接受调剂简章
2017年山东大学部分非全日制专业继续招收调剂考生公告
齐鲁工业大学2017年非全日制硕士研究生调剂信息
烟台大学2017年调剂专业名单
福建中医药大学2017年部分专业即将在研招网开通调剂信息
泉州师范学院2016年艺术硕士研究生调剂信息
厦门理工学院2017年硕士研究生(第二批调剂考生)复试名单公示
厦门理工学院2017年硕士研究生(第一批调剂考生)复试名单公示
山东政法学院2017年退役大学生士兵专项计划调剂通知
2017年福建工程学院土木工程学院研究生调剂公告
福建工程学院材料科学与工程学院2017年硕士研究生调剂公告
福建工程学院材料科学与工程学院2017年硕士研究生调剂说明
map